以下数据及分析来自于前瞻产业研究院固态电池研究小组发布的《中国固态电池行业市场前瞻与投资战略规划分析报告》
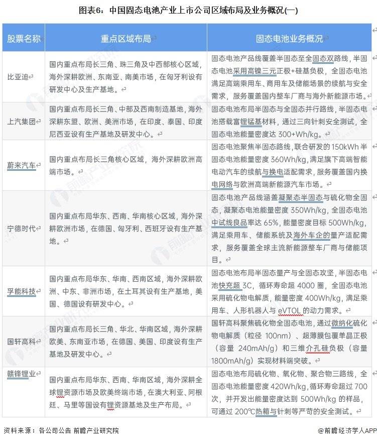
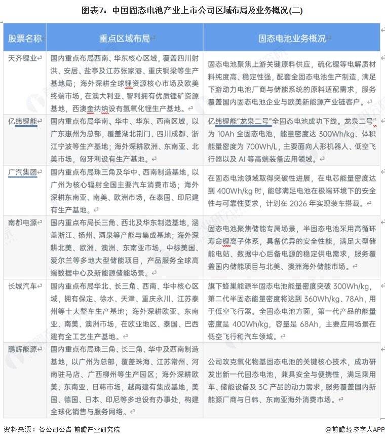
中国固态电池产业上市公司已形成多元主体协同布局的格局,覆盖电池制造、整车制造、锂资源开发、储能解决方案等多个产业链环节。整体来看,产业在政策红利加持下进入产业化攻坚关键期,头部企业引领技术突破与量产落地,产业链上下游协同联动特征显著,推动固态电池从研发向规模化应用逐步过渡。


2025年Q1-3中国固态电池相关上市公司整体呈现营收规模分化显著、盈利能力差异明显的特点。比亚迪以5662.7亿元营收居首,南都电源以59.1亿元营收垫底,头部车企与中小电池企业、锂资源企业规模差距悬殊;毛利率方面,行业平均约15.5%,天齐锂业凭借锂资源优势以38.98%的毛利率领跑,广汽集团则出现-2.17%的负毛利,宁德时代以25.31%的毛利率在动力电池企业中表现突出,长城汽车(18.40%)、比亚迪(17.87%)等整车企业毛利率处于行业中上游,而孚能科技(10.51%)、蔚来汽车(11.06%)等新能源车企及新兴电池企业毛利率相对较低,反映出固态电池产业尚处于技术迭代与商业化初期,不同企业因业务结构、技术路线、资源禀赋不同而呈现出差异化的盈利水平。
从区域布局看,中国固态电池产业上市公司在区域布局上形成国内多区域协同、海外全球化深耕的格局,国内普遍聚焦长三角、珠三角、西南等核心经济带,搭建覆盖整车制造、电池生产、原料供应的一体化产能网络;海外则以欧洲、东南亚、北美为核心市场,通过设立生产基地、研发中心或资源项目,实现本地化供应与技术适配。


从2025年前三季度ROE看,企业间盈利能力分化显著。头部企业表现亮眼,宁德时代以17.48%的ROE领跑行业,凸显其在动力电池领域的盈利优势;比亚迪(10.83%)、长城汽车(10.44%)紧随其后,依托整车与电池业务协同实现较高资本回报;国轩高科(9.31%)、亿纬锂能(7.27%)处于行业中游水平。而其余企业ROE普遍偏低,上汽集团(2.78%)、鹏辉能源(2.22%)、天齐锂业(0.43%)、赣锋锂业(0.06%)盈利效率较弱;部分企业则陷入负收益区间,南都电源为-5.62%、孚能科技-3.95%、广汽集团为-3.84%。

2025年Q1-3中国固态电池相关上市公司资产收益率(ROA)呈现明显梯队分化,企业资产盈利效率差异显著。宁德时代以6.38%的ROA位居行业首位,凸显其在动力电池领域的资产运营与盈利优势;长城汽车(3.82%)、天齐锂业(3.73%)紧随其后,前者依托整车产销与电池业务协同实现高效资产周转,后者凭借锂资源禀赋支撑资产盈利水平。部分企业陷入负收益区间,广汽集团(-2.93%)、孚能科技(-1.22%)的负ROA,与产能爬坡尚未完成、资产周转效率偏低等行业阶段性特征密切相关。

头部电池企业表现突出,宁德时代以11.02的EPS遥遥领先,彰显其规模与盈利优势;比亚迪(2.56)、国轩高科(1.4)、亿纬锂能(1.38)、长城汽车(1.01)紧随其后,依托整车-电池协同或规模化生产实现正向盈利。上汽集团(0.706)、鹏辉能源(0.23)、天齐锂业(0.11)、赣锋锂业(0.01)EPS虽为正但数值偏低,锂资源企业或受行业周期波动、产品价格变化影响盈利微薄。

整体来看,2026-2027年成为中国固态电池产业关键突破期。孚能科技、亿纬锂能、国轩高科、广汽集团等计划2026年实现半固态/全固态电池量产、工艺突破或装车搭载,国轩高科已贯通全固态中试线并获车企意向订单,广汽完成中试产线投产;上汽集团、宁德时代、比亚迪、蔚来汽车等瞄准2027年全固态电池量产、小规模生产或高端车型适配。技术路线上,多数企业采用“半固态过渡、全固态攻坚”策略,同步优化能量密度与安全性能,鹏辉能源通过材料与设备升级推动成本向液态电池靠拢,长城汽车明确多阶段能量密度提升目标;天齐锂业、赣锋锂业聚焦上游关键材料研发与产业链协同,为行业提供原料与技术支撑。

更多本行业研究分析详见前瞻产业研究院《中国固态电池行业市场前瞻与投资战略规划分析报告》